为贯彻落实就业优先、人才强省战略,全面提升劳动者就业创业能力、缓解结构性就业矛盾、促进更加充分更高质量就业,助推全方位高质量发展,365上市公司官网入口作为备案的省级技工院校评价机构(备案号S000014001054),按照《山西省教育厅关于做好2022年山西省教育系统毕业生取证工作的通知》(晋教职成函〔2022〕42号)要求,现组织2023届毕业生进行职业技能评价。为确保评价工作的顺利实施,现就有关事项公告如下:
一、评价项目及等级

二、评价时间
2022年9月3日—2022年9月5日分批进行理论和技能考核。
三、评价地点
365上市公司官网入口。
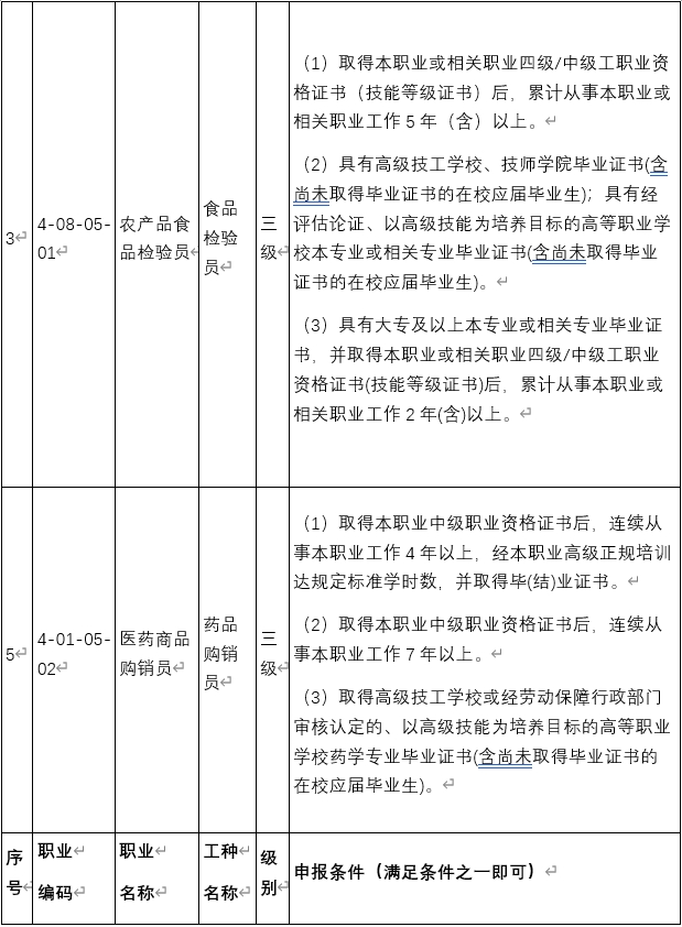
四、申报条件



五、考核方式
采取理论考试和操作技能考核方式。其中理论知识考试采取闭卷笔试,操作技能考核采取现场实际操作的方式进行,两项考核均采用百分制,均达到60分为评价成绩合格。成绩合格者统一颁发技能等级证书。
六、网络报名流程及联系方式
1、网络报名流程

2、联系方式
联系人:李宝霞 联系电话:0351-7820589
七、收费标准
根据《山西省新发展阶段“人人持证、技能社会”建设提质增效工作方案》(晋办发〔2021〕6号)和全省“人人持证、技能社会”建设推进会文件精神,并按照《新兴产业电子培训券使用流程》,指导学生领取使用职业技能电子培训券,本校在校学生免收取考试费用。
八、疫情防控
1、考评前接受现场工作人员的体温监测,体温高于37.3℃的考生一律禁止进入考场。
2、考评当日考生需提供健康码绿码、通行大数据行程码绿码和48小时核酸阴性证明方可进入考场。
3、考评过程中全程佩戴口罩。
九、其他
1、报考人员需对提交的报考信息和材料的真实性、有效性负责。如提交虚假信息、虚假材料的,一经发现,按相关规定处理,取消报考资格。
2、提交虚假信息、虚假材料者,如已参加考试且成绩合格的,取消成绩,不予发放职业技能等级证书;已取得相应证书的,宣布证书无效,撤回证书并删除其在人力资源和社会保障部门职业技能等级证书官网上的信息,并将其违规违纪情况计入考生诚信档案。
公示时间:2022年8月24日—8月31日
公示期间,如有问题,请向365上市公司官网入口技能评价中心反映。
受理电话:0351-7820588
监督举报电话:0351-7820623
来信地址:太原市民航南路16号365上市公司官网入口技能评价中心
邮编:030031
备注:考试后,对职业技能等级认定合格人员名册进行公示,公示期一般为5个工作日。
365上市公司官网入口技能评价中心
2022年8月24日