领导信箱
首页 > 通知公告 > 正文

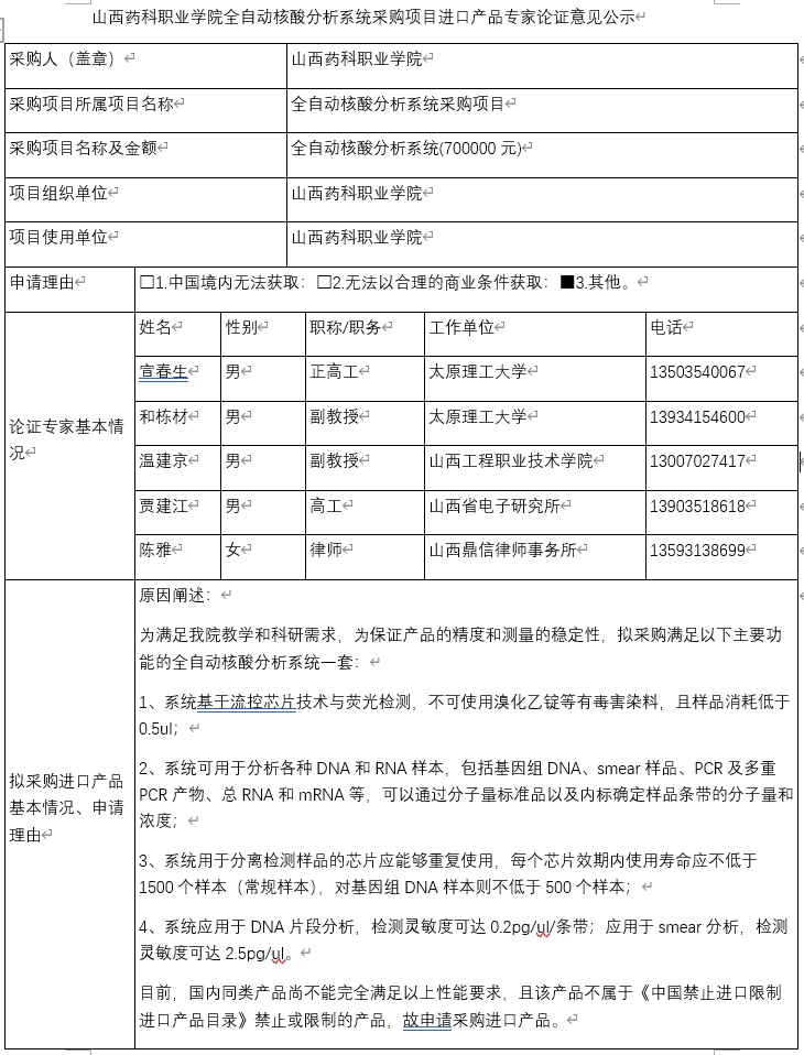
365上市公司官网入口全自动核酸分析系统采购项目进口产品专家论证意见公示

发布时间: 2022-08-02  |  来源:本站  |  作者:实训中心  |  浏览:

365上市公司官网入口全自动核酸分析系统采购项目拟采购进口产品满足使用需求,现将申请采购进口产品的基本情况、专家论证情况及意见进行公示,公示期为2022年8月3日起至2022年8月9日止(五个工作日)。若对专家组论证意见存在异议,可在公示期内提出,并将相关意见和依据,书面报送采购单位。

采购单位:365上市公司官网入口

采购单位地址:山西省太原市民航南路16号

采购单位联系人:杨宏

采购单位联系电话:13994243966

2022年8月2日

365上市公司官网入口